Aktywny korektor basów

LOKALIZACJA NUMERAMU SERYJNEGO RADIA (ZDJĘCIA), ZAŁĄCZNIKI - DANE TECNICZNE RADIA, KALKULATOR PSA, BECKER 2580 SIEMENS i wiele innych.

Moderator: Administrator

Awatar użytkownika
DEKSTER
Administrator
Posty: 37844
Rejestracja: wtorek 30 paź 2012, 21:27
Lokalizacja: Morąg
Kontakt:

Aktywny korektor basów
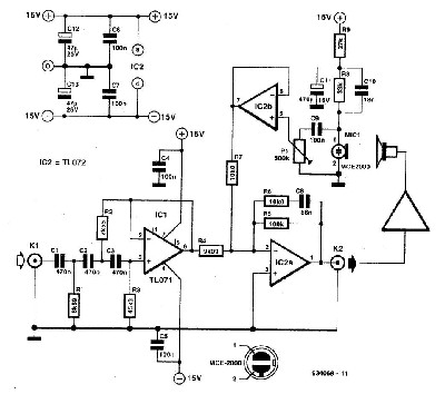
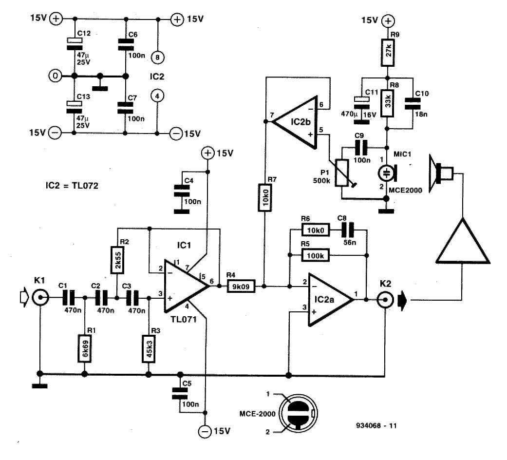
Dobre odtwarzanie niskich tonów za pomocą tanich i małych kolumn umożliwiają tylko systemy aktywne. W opisywanym układzie uzyskuje się dobre wyniki dzięki zastosowaniu akustycznego sprzężenia zwrotnego, a nie dzięki dużym i ciężkim kolumnom.

Mikrofon umieszczony w pobliżu głośnika niskotonowego niezawodnie rejestruje każdy ruch jego membrany. Należy oczywiście bacznie zwracać uwagę na jej maksymalne wychylenia. Mikrofon jest włączony w pętlę ujemnego sprzężenia zwrotnego wzmacniacza mocy. W ten sposób sygnał wejściowy wzmacniacza jest porównywany z sygnałem akustycznym wytwarzanym przez głośnik. System ten działa dobrze tylko w zakresie niskich częstotliwości. Doświadczenia wykazały, że jeśli mikrofon jest umieszczony w odległości 10mm od stożka membrany, to wiernie odbierane są częstotliwości do 500Hz. Dla zyskania absolutnej pewności poprawnego działania, w omawianym układzie za górną częstotliwość przyjęto 300Hz, powyżej której działanie korekcyjne stopniowo zanika. Jednakże działanie głośnika jest korygowane również i dla sygnałów powyżej 300Hz.

Jeżeli częstotliwość graniczna toru niskich częstotliwości wynosi także 300Hz, to lepiej obniżyć częstotliwość graniczną, ustaloną przez R6-C8. Wzmocnienie IC2a w paśmie działania wynosi 20dB i zaczyna spadać do 0dB, poczynając od częstotliwości wyższych od 300Hz. IC2b służy jako bufor dla sygnału mikrofonowego, którego poziom dobiera się potencjometrem P1, w zależności od sygnału wzmacniacza mocy i sprawności mikrofonu. Jeżeli poziom ten zostanie ustalony za wysoko, korygowane będą także częstotliwości wyższe od granicznej; jeżeli za nisko, korekcja będzie niewielka i przenoszenie sygnałów o częstotliwości pomiędzy 20Hz a 300Hz będzie rosło zgodnie ze standardową charakterystyką pierwszego rzędu. Wyboru mikrofonu trzeba dokonywać drogą eksperymentów, zwłaszcza w przypadkach wzmacniaczy większej mocy. Mikrofon zastosowany w tym prototypie dobrze działa w systemach małej mocy i stosunkowo niskiej sprawności. Stosując inny typ trzeba się upewnić, czy na mikrofonie jest napięcie równe w przybliżeniu połowie napięcia zasilającego. Zależy ono od R8 i R9. Trzeba się również upewnić, czy dolna częstotliwość graniczna, ustalona przez C9-P1, pozostaje sporo poniżej 20Hz (zmniejszenie sygnału na P1 powoduje wzrost całkowitego wzmocnienia).

Częstotliwość, do której sygnał mikrofonu jest kompensowany, jest określona przez R8-C10-P1. Ta stała czasu musi być równa R6-C8. Przedstawiany układ ma wzmocnienie ok. 20dB dla częstotliwości wyższych od 20Hz. Większość głośników nie działa przy tak niskiej częstotliwości, do układu włączono więc filtr Butterwortha trzeciego rzędu, o częstotliwości granicznej 37kHz. Częstotliwość ta może być zmieniana przez zmianę pojemności C1, C2 i C3. Filtr ten zapobiega wzbudzaniu głośnika częstotliwościami, których nie może on odtwarzać. Korektor jest szczególnie użyteczny w aktywnych kolumnach głośnikowych. Należy upewnić się, czy faza głośnika jest odwrócona, aby uniknąć dodatniego sprzężenia zwrotnego. Można to zrobić dodając przed K2 bufor odwracający.

Układ pobiera około 6mA, z czego tylko 0,25mA przypada na mikrofon.
Załączniki
sch070.JPG
TWÓJ GRAWER
Dorabianie Kluczy.
Tel.: 722 171 351
WhatsApp +48 722 171 351
radiokody@gmail.com
14-300 Morąg
Zablokowany